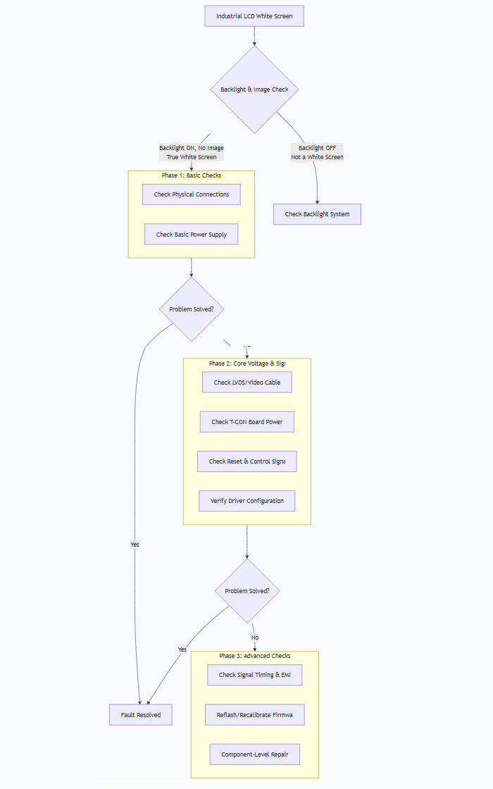
When an industrial LCD screen experiences a white screen malfunction, don't rush to conclude it's a hardware failure. In many cases, systematic troubleshooting can resolve the issue. Below is a step-by-step guide to troubleshooting from simple to complex.
To help you quickly grasp the overall repair process, I have prepared a detailed troubleshooting flowchart:

Phase 1: Basic Preliminary Checks
Start with these simple, non-invasive checks first.
1. Observe the Symptom: Confirm it's a true "white screen" (uniformly lit bright white) and not a "no power" or "black screen" issue. This helps distinguish between a backlight problem and a video signal problem.
2. Check Physical Connections: Ensure all cables are securely seated. This includes:
The LVDS (Low-Voltage Differential Signaling) cable or other video interface cable between the main controller board and the LCD panel's T-CON (Timing Controller) board.
Power cables to all boards.
Gently reseat these cables to ensure good contact.
3. Check Basic Power Supply: Use a multimeter to verify that the main controller board and the T-CON board are receiving their correct input voltage (e.g., 12V, 24V, or 5V). If power is missing, trace the problem back to the power supply unit.
Phase 2: Core Voltage and Signal (Troubleshooting)
If basics check out, the issue is likely on the T-CON board or related signals.
4. Check the LVDS/Video Cable: Inspect the cable for any broken pins, bends, or crimps. Poor contact or damage here is a common cause of a white screen.
5. Check T-CON Board Power & Voltages: The T-CON board is the most critical component to check for a white screen.
Main Input (P-VCC): Confirm the main power input to the T-CON board is present.
Critical DC-DC Voltages: The T-CON board generates several key voltages from the main input. Use a multimeter to carefully check for:
VGH (Vgate High, ~+15V to +30V): The voltage to turn on the TFT transistors.
VGL (Vgate Low, ~-5V to -15V): The voltage to turn off the TFT transistors.
VCOM (Common Electrode Voltage): A reference voltage for the liquid crystals.
A missing VGH or VGL is a VERY common cause of white screens. If these are missing, the issue is likely with the DC-DC converter IC or its surrounding components (like capacitors) on the T-CON board.
6. Check Control Signals:
Reset Signal: Ensure the T-CON board's reset signal is stable and not stuck.
EMI & Grounding: In industrial environments, strong electromagnetic interference (EMI) can disrupt operation. Ensure the device is properly grounded. Try adding filter capacitors (e.g., a 0.1µF ceramic capacitor) across the power lines (VCC to GND) and near sensitive signals.
7. Verify Driver/Configuration: In software, ensure the LCD driver configuration (resolution, timing parameters, interface mode) matches the physical hardware. An incorrect configuration can lead to a white screen.
Phase 3: Advanced Checks and Final Steps
If the problem persists, consider these more advanced possibilities.
8. Check Signal Timing: Incorrectly configured video timing parameters (like front/back porch, sync pulse width) can cause a white screen. This is usually a software/firmware setting.
9. Reflash or Recalibrate Firmware:
The main controller board's firmware might be corrupted. Try reflashing it with the correct firmware version.
For touchscreen units, corrupted calibration data can sometimes cause display issues. Perform a factory reset or touch recalibration.
10. Component-Level Repair:
If specific voltages are missing on the T-CON board, the fault could be a failed DC-DC Converter IC, a faulty capacitor (look for bulging or leaking), or a burned-out fuse.
The T-CON chip itself might be dead.
Note: Component-level repair requires advanced electronics skill and schematics. If the T-CON board is faulty, often the most practical solution is to replace the entire board.
Industrial LCD screen :https://www.auo-lcd.com/